
風途科技產品目錄

1.cems煙氣在線監測系統項目介紹
cems煙氣在線監測系統又稱cems煙塵煙氣在線監測系統、cems煙氣在線分析儀,cems煙氣在線監測系統對煙氣排放進行連續監測,用于監測煙氣中SO2,NOX等顆粒物濃度、煙氣溫度、壓力、流速等多項相關參數。根據貴方提出的測量需求,風途科技所推出的FT-CEMS-A型煙氣排放連續監測系統可以連續監測SO2、NOX、02(標準、濕基、干基和折算)、顆粒物濃度、煙氣溫度、壓力、流速等多項相關參數,并統計排放率、排放總量等。從而對測量到的數據進行有效管理。
FT-CEMS-A型系統由氣態污染物(SO2、NOX、02等)監測、顆粒物監測、煙氣參數(溫度、壓力、流速等)監測及數據采集與處理4個必選子系統組成。
氣態污染物監測采用抽取式冷凝法,其原理是利用紫外差分法測量煙氣中的SO2、NOX含量,通過電化學法測量濕氧含量,然后通過干濕轉化計算出SO2、NOX、02的干煙氣濃度。
顆粒物監測采用抽激光后散射法,煙氣的溫度采用溫度傳感器測量,煙氣壓力采用壓力傳感器測量,煙氣流速采用皮托管測量;將所有的測量信號送入數據采集與處理系統。
輸出處理系統具有現場數據實時傳送、遠程故障診斷、報表統計和圖形數據分析等功能,實現了工作現場的無人值守。整套系統結構簡單,動態范圍廣,實時性強,組網靈活,運行成本低,同時系統采用模塊化結構,組合方便,并且能夠完全滿足與企業內部的DCS系統和環保部門的數據系統通訊的要求。
000011項目執行標準
本系統的設計、制造、驗收規范主要按下列標準和技術規范進行:
u GB3095-1996《大氣環境質量標準》
u GB13223-2003《火電廠大氣污染物排放標準》
u GB18485-2007《生活垃圾焚燒污染物控制標準》
u HJ/T75-2007《火電廠煙氣排放連續監測技術規范》
u CJJ90—2002《城市生活垃圾焚燒工程技術規范》
u CJ/T118—2002《城市生活垃圾焚燒爐技術規范》
u HJ/T76-2007《固定污染源排放煙氣連續監測系統技術要求及檢測方法》
u GB16297-1996《大氣污染物綜合排放標準》
u GB/T16157-1996《固體污染源排氣中顆粒物測定與氣態污染物采樣方法》
u GB9078-1996《工業爐窯大氣污染物綜合排放標準》
u GB 3095-1996《環境空氣質量標準》
u GB12519-1990《分析儀器通用技術條件》
000012項目方案
000012.1測量項目
?SO2、NOX、O2、煙塵、溫度、壓力、流速
000012.2測量方法
?煙氣采樣方法:抽取式冷凝法
?SO2、NOX監測方法:差分光學吸收光譜法
?O2監測方法:電化學法
?煙塵測量方法:激光后散射法
?溫度測量方法:溫度傳感器
?濕度測量方法:濕度傳感器
?壓力測量方法:壓力傳感器
?流速流量測量方法:差壓法(皮托管)
2.cems煙氣在線監測系統系統總則
本系統設備的功能設計、結構、性能、安裝和試驗等方面的技術要求,均符合國家有關環境保護標準要求,滿足中華人民共和國環境保護行業(HJ/T75-2007、HJ/T76-2007)標準要求。
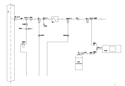
本公司的CEMS系統由氣態污染物監測子系統、顆粒物監測子系統、煙氣參數監測子系統及數據采集與處理子系統組成,其中氣態污染物監測子系統和數據采集與處理子系統安裝在標準19英寸機柜內。系統組成如下圖:
圖一、CEMS系統組成圖
?氣態污染物監測子系統:由取樣單元、預處理單元和分析單元等組成。
?顆粒物監測子系統:采用激光后散射法煙塵監測儀。
?煙氣參數監測子系統:采用皮托管測流速,壓力傳感器測壓力,溫度傳感器測溫度,煙氣濕度采用高溫電容濕度傳感器測量。
?數據采集與處理子系統:由數據采集器、工控機、顯示器和系統軟件等組成。
根據客戶需求不同對上述子系統進行裁剪。
圖二、CEMS系統安裝示意圖
3.cems煙氣在線監測系統系統組成
3.1氣態污染物監測
3.1.1取樣和預處理單元
樣氣在取樣泵的抽力下由取樣探頭取出。樣氣中的絕大部分顆粒物被取樣探頭中的過濾器濾除,濾除后由伴熱管線輸送到制冷系統冷凝除水,送至分析單元進行分析。冷凝下來的水經排水系統排掉。由控制單元實現反吹、標定、制冷溫度報警提示等功能,并顯示系統的各種工作狀態。
預處理系統中采用一級快速冷凝除水,確保氣體組分不變。采用二級精細過濾,確保氣體測量室不被污染,從而提高分析儀的使用壽命。下圖即為氣態污染物監測系統流程圖。
3.1.2氣體分析儀
儀器:紫外光譜氣體分析儀
型號:FT-UVA-100
測量原理:差分光學吸收光譜技術(DOAS)
測量原理
紫外光譜氣體分析儀是基于多通道光譜分析技術(OMA)和差分光學吸收光譜技術(DOAS)的氣體分析儀器。光源發出的光束匯聚進入光纖,通過光纖傳輸到氣體室,穿過氣體室時被待測氣體吸收后,由光纖傳輸到光譜儀,在光譜儀內部經過光柵分光,由陣列傳感器將分光后的光信號轉換為電信號,獲得氣體的連續吸收光譜信息。儀器根據此光譜信息采用差分吸收光譜算法(DOAS)及偏最小二乘算法(PLS)處理,得到被測氣體的濃度。
?多波段光譜分析技術(OMA)
由于各種氣體分子在不同波段對光波有不同的吸收,通過對氣體吸收后的連續光譜的分析,實現了多種氣體的同時測量。
紫外光譜氣體分析儀采用紫外波段的光源和傳感器,用來測量在紫外波段對光波有吸收的氣體的濃度,比如SO2、NO、NO2等氣體。
?差分光學吸收光譜技術(DOAS)
DOAS的核心思想是將氣體的吸收光譜分解為快變和緩變兩個部分。快變部分與氣體分子的結構和所組成的元素有關,是氣體分子吸收光譜的特征部分;緩變部分與煙塵、水汽、背景氣體的干擾,以及測量系統的變化等因素有關,是干擾部分。DOAS采用快變部分計算被測氣體的濃度,測量結果不受干擾,準確性高。
紫外光譜氣體分析儀采用獨特的DOAS算法和PLS算法相結合的處理方式,消除了煙塵、水汽、背景氣體的干擾,同時也消除了測量系統波動對測量結果的影響,保證了測量的準確性和穩定性。
技術指標
SO2:0~100~1000ppm(可根據買方需求定制)
NO:0~100~1000ppm(可根據買方需求定制)
精確度:≤±2%
線性誤差:≤±2%F.S.
零點漂移:≤±2%F.S./7D
量程漂移:≤±2%F.S./7D
響應時間:≤30s
其他
O2測量電化學,0~25%,≤±2%F.S.
電源:220VAC,50Hz
環境溫度限制:-10~40℃
通訊接口:1路RS232;1路RS485/RS232
數字接口:4路繼電器輸出,2路二進制輸入
模擬接口:5路4~20mA輸出,2路4~20mA輸入
儀表特點
?可靠性高
采用壽命達10年的脈沖氙燈作光源,采用固化光譜儀,無運動部件,可靠性高。
?組合式氣體室設計
組合式氣體室設計使得光譜調節簡便,提高光譜強度。
?測量精度高、穩定性好
采用DOAS(差分光學吸收光譜)算法,測量結果不受煙塵、水分等因素干擾,測量準確度高;同時DOAS算法也消除了由儀器老化引起的誤差,測量穩定性好。
?高度智能化、數字化
內置多塊高性能處理器,處理器間采用高速數據總線通訊技術,各模塊具備強大的數字化配置和檢測功能;操作簡單、使用方便。
?豐富的用戶接口
提供豐富接口,可方便集成到各類控制和監測系統。可通過RS485和RS232等通信方式組建無線或有線網絡,為儀器的日常操作、維護和管理提供便利。
?與常見分析儀的對比
類 別 | FT-UVA-100 | 非分光紅外(NDIR) |
光譜范圍 | 全息光柵分光,二極管陣列檢測器,完整的連續吸收光譜 | 非分光,帶通濾光片,測量特征波長處吸收 |
波長分辨率 | 高,0.6nm | 低,20-30nm |
線性響應 | 高波長分辨率保證線性響應 | 較大的濾光片通帶寬度導致對氣體濃度非線性響應 |
測量動態范圍 | 大,適合脫硫前后同時測量 | 小 |
煙氣濕度影響 | 不受煙氣濕度的影響 | 濕度和濾光器件影響標定結果 |
標定周期 | 寬連續光譜、高波長分辨率,標定周期長 | 標定周期短 |
抗干擾能力 | 很強,寬連續光譜和高波長分辨率消除了顆粒物、水分、背景氣體的干擾 | 弱,特別容易受水分干擾 |
可靠性 | 內部無任何移動部件,可靠性好 | 有斬波器等移動部件,影響運行可靠性 |
3.1.3分析系統
分析系統由:
?取樣單元(探頭、過濾器、溫控器);
FT-CEMS-A系統的采樣單元主要由采樣探頭和伴熱管線組成。按照國家規范將采樣探頭安裝在煙道(或煙囪)的適當位置,采集煙道中的氣體,并通過伴熱管道將氣體運送到位于機柜內部的加熱盒中。為保證測量結果的準確,采樣探頭和伴熱管線都采用電伴熱的方式,可以將氣體保持在設定的溫度,以防止氣體中水分凝結,伴熱管線長度可根據買方實際需要來定制。
?預處理單元(取樣泵、除濕、細過濾、排水等);
煙氣經過高溫采樣探頭和伴熱管到達預處理系統,預處理系統經過采樣球閥切換進入冷凝器進行汽水分離,冷凝水通過蠕動泵及時排出,經過冷凝器的冷凝除水,在經過三級精細過濾器進行除塵過濾,處理過的潔凈的無塵無水的樣氣進入煙氣分析儀進行分析測量。
?分析單元(SO2、NO、NO2、O2);
?信號輸出(SO2、NO、NO2、O2濃度、量程轉換、標定狀態、故障狀態等);
?其它(氣路、電路等);
?分析儀器柜:2000×700×800MM(高*深*寬)。
3.2顆粒物監測
儀器:煙(粉)塵測量儀
型號:LSS2004
測量原理:激光后散射法
技術參數表:
工作原理 | 激光前向散射測量原理 |
測定對象 | 工業廢氣、煙塵 |
機械特性 | 主機外殼:全金屬外殼 |
主機尺寸:1670×750×600 mm (H×W×D) | |
重 量:約120Kg | |
防護等級:系統IP55,電子部件IP65 | |
光學特性 | 工作波長(650±20)nm |
測量性能 | 測量范圍:雙量程自動切換,最小(0-5)mg/m3最大(0-200)mg/m3 |
零點漂移:±2%F.S./24h 量程漂移:±2%F.S./24h | |
示值誤差:±2%F.S. | |
檢 出 限: 0.01mg/m3 煙道直徑:(0.3~20)米 | |
測量條件 | 煙道流速:(0~30)m/s; 煙道壓力:-5Kpa~5Kpa 煙氣溫度:最大300℃ 煙氣濕度:30mg/m3 防堵反吹:自動,反吹時間間隔可設置 |
主機供電要求 | 電壓220VAC,功率3KW |
工作環境 | 工作溫度: -20℃~+50℃ |
接口特性 | 模擬輸出:(4~20)mA |
數字接口:RS485 |
執行標準:HJ/T 76-2007固定污染源排放煙氣連續監測系統技術要求及檢測方法.
產品性能特點:
采用同點測速、采樣一體化探頭,支持精確的等速采樣。
支持四參數同時輸出:煙道溫度、煙道壓力、煙道流速、煙道濃度。
儀器采用多種先進技術。包括:相關噪聲對消技術、激光發射功率穩定技術、極低噪聲TIA、干擾控制與信號完整性設計、抗惡劣環境設計技術,提供快速、可靠和準確的定量煙塵排放數據。
3.3煙氣參數監測
3.3.1溫壓流一體化探頭(溫度、壓力、流速)
溫壓流一體化探頭測量裝置的結構主要包括微差壓變送器、靜壓傳感器、熱電阻(或熱電偶)、皮托管、反吹電磁閥、溫度壓力補償等。其測量原理是:一次取壓元件采用傳統的皮托管測量方式,在正確安裝后,皮托管的全壓、背壓取壓管將檢測到的動壓與靜壓分別傳遞到差壓變送器,差壓變送器將動壓與靜壓之差轉換為4~20mA開方比例電流傳送給配電箱數據采集模塊,CEMS機柜內的計算機進行數據處理。
皮托管內外表面均做了特殊處理,可有效避免煙氣腐蝕并減少粉塵粘附。反吹電磁閥主要用于臟污氣體(如鍋爐排放的煙氣)測量時的系統反吹:當探頭檢測孔粘附﹑積淀灰塵污物時,電磁閥定時或按預定程序開啟,將壓縮空氣同時接入兩個取壓管進行吹除作業,正常測量時電磁閥則處于關斷狀態。
技術特點
l可實時測量煙氣的溫度、壓力、流速,通過3路模擬信號兩線制4~20mA輸出。
l自動定時對皮托管的動壓和靜壓端進行反吹。
l測量精度高、可靠性好、可長期連續工作。
l安裝和接線方便、維護量低。
技術指標
?量程:線性輸出0-40m/s,有效測量范圍:5~30 m/s;
?輸出信號:4~20mA兩線制;
?測量精度:±2%F.S.;
?校驗頻率:12個月;
?響應時間:<1s;
?差壓(溫度、壓力)變送器電源:24VDC,兩線制;
?差壓變送器過壓極限:4.0MPa;
?皮托管材質:304、316L不銹鋼;
?常閉反吹電磁閥電源:220VAC,50Hz;
?皮托管插入長度:500~2000mm可選;
?壓力變送器量程:-10~10kPa;
?溫度變送器量程:0~300℃;
?介質溫度范圍:-40~500℃;
?環境溫度:-40~85℃;
?貯存溫度:0~50℃;
?貯存濕度:0~85%RH。
?安裝法蘭:DN50;
?材質:SUS316L
選擇安裝位置
溫壓流一體化探頭的安裝位置要盡量選擇煙氣流速穩定均勻的直管段。具體可參考HJ/T 75-2001《火電廠煙氣排放連續監測技術規范》或者HJ/T 76-2001《固定污染源排放煙氣連續監測系統技術要求及檢測方法》中的相關要求。
對接法蘭焊接和預埋
溫壓流一體化探頭的安裝前必須在所選擇的煙道開孔位置預埋或焊接DN50對接法蘭管,法蘭在安裝時一定要注意安裝方向(如下圖所示),法蘭和煙道要保證有100mm的扳手空間。法蘭尺寸見下圖,法蘭焊接時要注意法蘭的方向,如下圖所示。
儀器安裝
現場安裝是根據煙氣氣流的方面,使皮托管動壓端口(H口)方向正對氣流方向,靜壓端口(L口)背對氣流方向,然后將儀器和安裝好的法蘭對接,用螺絲和螺母緊固即可。
皮托管口分別定義為:正向氣流方向為正壓口,背向氣流方向為靜壓口,分別插入動壓口(H)、靜壓口(L)的快插接頭中。
氣路連接
溫壓流底部有一個8mm的快插接頭,它用于連接外部吹掃氣源的,反吹氣必須無油無塵,壓力0.4~0.7MPa。
接入的220VAC電源線和信號線纜均采用壓線端子,3路4~20mA信號線均采用屏蔽線與配電箱連接。
維護周期
建議用戶在系統安裝后3天第一次檢查儀器,而后15天再次檢查,如無問題,則可以3個月為間隔檢查。
皮托管反吹壓力0.2-0.7MPa,反吹時間根據工況煙塵濃度、溫度、水份等調整,一般每12小時反吹一次,反吹時間1-3分鐘。
維護內容
檢查儀器供電和儀表氣源是否正常,觀察上位機顯示的煙氣溫度、壓力、流速等是否在合理范圍之內,可根據現場環境和機組運行情況進行簡單判斷。
3.3.2濕度測量(選配)
儀器:煙氣水分儀
儀器型號:HF-SD-100
測量原理:高溫電容濕度傳感器
測量范圍:0~100%(可根據買方需求定制)
測量精度:±2%
輸入電壓:220VAC
輸出電流:4~20mA
3.4數據采集與處理
?數據采集器(選配)
模擬輸入:8個輸入通道
輸出:模擬輸出8通道或者GPRS
?一體化工控機
windows XP操作系統,6個232竄口,提供數采儀數據上傳232接口
?分路器(選配)
預留一路4-20mA,可以向企業DCS上傳數據
?系統軟件:污染源在線監控管理系統HFMonitor1.0
該系統是根據國家、地方大氣污染物排放標準,落實政府關于控制大氣污染,改善空氣質量的決定,實施大氣固定污染源排放在線連續監測,為排污申報、總量控制、排污收費提供及時、有效的數據需要研制而成,可以用于個體污染源排放連續監測系統,也可廣泛適用于各級環境監測站和大中型企業進行空氣質量的監測評價和空氣質量日報。
?特點:
2具有完整的數據采集、處理和傳輸功能。支持局域網分布操作。
2系統實時工作。實時數據采集迅速、穩定,傳輸速度快。可通過遠程通訊迅速及時地掌握空氣污染的實時狀況;具有較高的時間分辨率。
2系統具有定時自動校準、自動診斷和自動報警功能;在嚴格的質量控制程序下運行,所得數據具有較好的可比性和可追溯性。
2系統長期連續的運行,不但可獲得大量數據,從容適應對各類污染源的監測要求,全面反應污染源排放和治理設施運行的真實情況,而且可得出污染變化規律,為污染預測預報、環境評價提供詳實可靠的技術依據。
2系統根據不同的情況,提供了良好的參數修改功能,可幫助系統管理員和維修人員對各種測量儀器和傳感器的工作狀態進行診斷。
2系統提供實時數據顯示和實時曲線,能自動生成各種報表。
4.系統特點
?核心儀表采用紫外光譜分析法測量煙氣,測量精度高、可靠性好,受粉塵水分影響小,維護成本低。
?高溫取樣及高溫伴熱(120℃~180℃)傳輸、去塵、防結露。
?預處理系統中采用快速冷凝快速除水,確保氣體組分不變。直接測量煙氣干基值,符合國標要求。
?系統機柜可全面打開,極大提高系統維護的方便性。
?系統控制
2采用PLC可進行校準和系統吹掃,取樣器溫度、伴熱管溫度、冷凝器溫度均參與系統控制,確保系統處于最佳運行狀態。
2系統也可使用各種快捷方式進行校準和系統吹掃等,為操作者提供方便。快捷方法降低了對操作人員的要求。
2系統控制同時將系統中的各種狀態在線顯示,以便實時掌握系統的運行狀況。
5.工程安裝
5.1需方要提供的公用條件
?供電:220VAC、50Hz,2kW,不包括加熱管線和空調。加熱管線60W/m,空調(如果需要)1000W。
?儀表空氣:0.4~0.7MPa,潔凈無油壓縮空氣,露點-30℃。
?安裝時使用的主要工具:
2開孔鉆及配用工具、水管等;鉆頭直徑:60mm、75mm、100mm。(磚煙道用)
2沖擊鉆;鉆頭直徑10mm。
2常用工具;
?安裝材料:
2普通膨脹螺栓(金屬):M8mm;
2管卡膨脹螺栓(金屬):8mm;固定管子尺寸:20mm、50mm。
2普通膨脹螺栓(塑料):6mm、8mm;
2電纜護線管及其它常用材料。
5.2基本運行成本
1 | 分析儀電耗 | 220VAC | 100W |
2 | 測塵儀電耗 | 24VDC | 3W |
3 | 溫壓流一體化電耗 | 24VDC | 5W |
4 | 伴熱管電耗 | 220VAC | 60W/M |
5 | 吹掃電耗 | 220VAC | 100W |
6 | 數據采集和處理系統電耗 | 24VDC | 500W |
7 | 其它電耗 | 220VAC | 500W |
8 | 合計電耗 | 由伴熱管長度決定 |
5.3設計分工
由需方提供取樣點環境參數,包括取樣點溫度、含塵量、煙氣含量等設計數據以及煙道直徑、壁厚、離地面高度、煙道結構材料、環境年平均氣溫、最高最低氣溫、大氣壓等,根據現場數據,由供方選型,設計最佳方案滿足使用要求,供貨方提出施工方案作為設計參考。
5.4系統安裝與實施
5.4.1開孔位置
取樣點的位置一般選在煙氣進入煙筒之前磚或鋼結構的水平煙道中心線上;也可以安裝在煙囪上,最好結合項目需求,由專業人員指定安裝位置,以滿足需要。
開孔位置示意圖見附錄一
5.4.2安裝平臺
安裝平臺的防護欄高度為1.2m,平臺的底面應使用防滑鋼板;在平臺的底部,沿著護欄的周邊焊接一條150mm寬的鋼板,以防止安裝件掉下平臺。
平臺的底面距離煙道中心的距離為1.4m,防護欄高度為1.2m;平臺使用鋼架結構支撐,并與煙道固定;在平臺一側建造上下平臺用的梯子。
平臺示意圖見附錄二
5.4.3儀器間要求
?位置:盡量靠近煙道上的測量位置(可以考慮在煙道的下面)。
?建筑尺寸:儀器間的使用面積應不小于6m2(單套系統)。室內凈高不小于2.6m。
?室內環境要求:溫度10~35℃間、相對濕度80%以下、通風、無震動、無強磁場干擾。
?電源:電源線通過纜溝進入儀器機柜下面。儀器與墻壁之間的距離不小于500mm。
分析小屋示意圖見附件三
5.5開孔及法蘭焊接
?取樣探頭開孔尺寸:?60mm;
取樣探頭預埋法蘭見附件四
?皮托管流速儀測定孔:?60 mm;
取樣探頭預埋法蘭見附件四
?粉塵儀取樣孔:?75mm;
粉塵儀預埋法蘭見附件五
?參比孔:(參比孔為預留環保數據比對用,企業需自行提供,一般在DN80~DN120之間即可)
參比孔預埋法蘭見附件六
注:煙道上的開孔間距應大于500mm;若是磚煙道建議預埋鋼管然后與法蘭焊接。
在儀表間內放置儀器位置的正上方,距離地面高度的2.5m處,為樣氣管路及排氣管開孔,開孔尺寸為φ60~80mm,開孔數量2個。
5.5電源線及信號線的布置:
需方提供:工作平臺上應有220VAC,50Hz的電源,功率大約為2000W;電源線布置到氣體取樣孔的正下方0.5米處(進入到供方提供的電源箱內);另外,自儀表小屋的分析機柜到電源箱之間鋪設信號線電纜。
系統走線及布局示意圖見附件七
5.6氣體取樣管的布置與固定
?儀器室上方的取樣管路可以直接固定在墻壁和平臺支撐柱上,最后進入到儀器室內。自取樣探頭開始,取樣管應以不小于1%的坡度向下傾斜至儀器室;
?或將取樣管固定在鋼纜繩上,鋼纜繩與煙道及煙筒墻壁固定(同樣需要傾斜)。但是必須保證在任何時候,取樣管與墻壁之間也不會發生刮蹭。
5.7現場安裝指導、調試和驗收
在現場技術服務人員的指導下,根據我方提供的技術資料、檢驗標準、圖紙及說明書對本項目設備進行安裝、調試。安裝、調試過程安排如下:
序號 | 工 作 內 容 | 負責人 | 時間節點 | |
1 | 設備驗收 | 買方 | 半天 | |
2 | 進廠準備(施工許可、場地安排和安全交底等) | 買方 | 半天 | |
3 | 工程準備工作 | 直梯或者折梯 | 買方 | 三天 |
橋架或者管線 | ||||
4 | 設備安裝 | 買方(賣方配合) | 二天 | |
5 | 布線 | 買方(買方配合) | 一天 | |
6 | 調試 | 買方(賣方配合) | 二天 | |
7 | 聯動 | 買方(賣方配合) | 一天 | |
8 | 試運行 | 買方(賣方配合) | 待定 | |
9 | 驗收 | 買方和賣方 | 待定 | |
10 | 交接 | 買方和賣方 | 一天 | |
合同設備安裝完畢后,我方派人指導調試,并盡快解決調試中出現的設備問題。性能驗收在全部設備安裝調試完成后進行,這項驗收買、賣雙方參加,驗收完畢各項性能達到指標后,買方簽署本項目設備驗收證書。
培訓計劃
序號 | 培訓內容 | 計劃人天數 | 培訓教師構成 | 地點 | 備注 | |
職稱 | 人數 | |||||
1 | CEMS設備知識 | 2人2天 | 工程師 | 1~2 | 現場 | |
2 | CEMS設備安裝、調試、 運行、維護及檢修 | 2人2天 | 工程師 | 1~2 | 現場 | |
培訓的時間、人數、地點等具體內容同供需雙方商定。
6.質量保證和售后服務
(1)我公司對整個系統提供十二個月的質量保證期,在質保期內公司定期對系統進行免費維護,免費更換備件。若系統出現故障,我方將在24小時內響應,如有必要,技術工程師48小時內到達現場。
(2)質保期滿后,我公司將提供終身有償維修保養服務,提供最優惠的備品備件價格。
(3)免費升級系統軟件。
(4)對廠方人員進行免費培訓。